Here's one thing you can do to automate social media for your business
About
This is an AI tool that helps small businesses easily automate, schedule and manage their social media posts, saving time while keeping their online presence consistent.
In today's fast-paced digital landscape, social media has become an indispensable tool for businesses of all sizes. However, for small and medium-sized businesses (SMBs), managing a consistent and engaging social media presence can be a daunting task, especially when juggling multiple responsibilities. Many SMBs struggle with the grind of content creation and curation, often finding it challenging to keep up with the demands of maintaining an active online presence.
In my previous articles, we delved into the pain points of social media management for SMBs, highlighting the significant time investment and effort required to stay relevant and engaged with their audience. These challenges can hinder growth and visibility, making it difficult for smaller businesses to compete with larger enterprises that have dedicated social media teams.
But what if there was a way to streamline and simplify this process? Here's one thing you can do to master social media for your business despite a busy schedule: automate your social media posting through coding and AI. By leveraging these powerful tools, you can schedule and manage your social media content effortlessly, ensuring a consistent presence without the constant manual input. This approach not only saves time but also enhances the effectiveness of your social media strategy, allowing you to focus on other critical aspects of your business.
A Customizable Automation within reach
So to delve right in, what if you could have an option like this on the admin navigation bar of your website:

A snippet from a website I created to test the AI automation
And a control panel like the following on the page that comes up to handle consistent posting for you:

Another snippet from my testing website of the control panel for the AI automation
A customizable automation that does the social media for your business with consistency is very valuable for brand image and customer facing communication.
The Front-End
I made it so that this automation creates quality posts that are highly personalized and dynamic. The AI automation knows what day of the week it is and what season it is. So it creates posts like these:

Automated weekend post for a fictional clubhouse

Automated Summer themed post for a bakery
Aside from being weekday and season aware, the automation also knows if the current day is a holiday in some cultures. And so when a day is holiday somewhere, it creates posts like these for inclusivity:

Automated special occasion post 1: General post

Automated special occasion post 2: For an AC distribution & installation business
The automation at this point could be called an AI agent, or more specifically, a first step towards an effective AI social medial content manager. With this level of personalization and awareness, you can ensure a consistent connection with regular customers and potential customers, and this with minimal effort from your part. Which goes to show the potential of AI and what it can do for small and medium businesses.
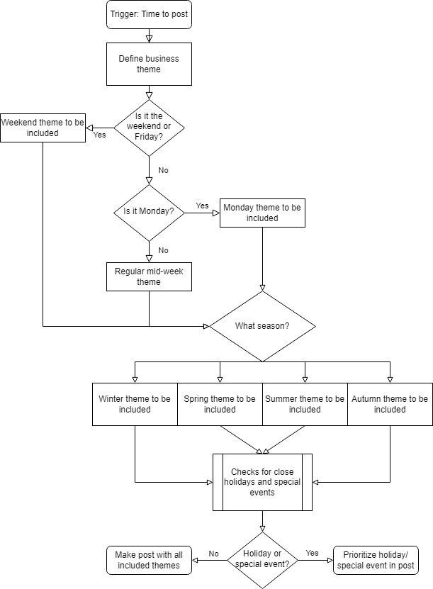
How it Works
Here's a flowchart showing the reasoning of our AI agent:

AI social media agent flow chart
So far we've seen how an AI agent control panel can look like integrated to a website, how customizable it is and how it looks like from the customer side with example posts. And finally, we presented the flowchart showing how our agent reasons and decides what to post.
Given this system is AI powered, every post will be unique and tailored to the moment it was posted. However, it doesn't end here. This system could have further functions where it looks for positive trends on the platform and creates posts following that trend. It can leverage AI image generator for visuals, use personal images of the business or products for example, or simply use common memes where relevant using AI's image recognition.
All of this shows us just how much AI can be helpful, but it doesn't come without limits. The good news is they can be managed or mitigated using coding and some technical know-how with prompts and AI collaboration (AI helps AI and AI teamwork).
Conclusion
Automating your social media posting through AI can be a game-changer for your business, especially when you’re juggling numerous tasks. By streamlining content creation and scheduling, you not only save valuable time but also ensure a consistent and effective online presence. This approach allows you to compete on a level playing field with larger businesses and focus on growing your brand and connecting with your audience.
As the digital landscape continues to evolve, staying ahead with innovative solutions like AI-driven social media automation is crucial. If you’re interested in learning more about how to implement these tools or have any questions, I’d love to hear from you. Let’s continue the conversation—how do you envision AI transforming your business’s social media strategy? Share your thoughts and experiences in the comments below!
Resources
For devs or anyone interested, here's the GitHub containing the full code for this project: https://github.com/TheGrammerpro/AI_Content_Manager
Like the idea of delegating social media to a reliable AI system? Let's talk about how this can help your business: